新闻中心
26年行业深耕细作,见证成长历程
26年行业深耕细作,见证成长历程
2023.11.02
阅读:4364
缘起:工程师文化之“缘”
2023年,通宝TB888与顺络电子的合作走入了第7个年头。顺络电子目前已经成为国内最大、排名全球前三的电子电感生产企业;而通宝TB888,近20年来保持着业内骄人的“99%项目交付率”、与超过8大行业的700多家核心用户一直保持着紧密合作。自2016年结缘开始,顺络电子的总营收增长了244%(42.38亿元),总资产规模翻了2.7倍(达109亿元)。现在的顺络电子早已成功冲出了国门,开始推动全世界电感技术创新。
在顺络电子创新井喷、高质量制造的背后,通宝TB888的低调贡献与保驾护航功不可没;通宝TB888也借助优秀客户的元器件经验在“行业平台套件”中越扎越深,“敏捷开发”愈发成熟。
对于优秀的电子元器件制造企业来说,创新研发能否有效落地、大批量多品种制造是否能高效高品质完成就是命根;对于优秀的国产工业软件企业来说,不仅要与优秀的企业在理念上对齐、软件功能上保驾护航,更重要的是站在工业企业用户的角度思考:如何在更长的发展中做到“软件产品化”的“全生命周期管理”。——走近通宝TB888和顺络电子后,我们惊讶的发现:在顺络电子耀眼的光芒背后,离不开一个快速成长的优秀的IT团队,而通宝TB888也早就开始了对于MES/MOM的透彻思考和彻底的行业实践。
在剖析相关洞见之前,让我们先来看看,是怎样的一种缘分让这两家优秀的企业成就彼此的?——最贴切的答案一定是:“工程师”的文化基因。
我们在顺络电子和通宝TB888身上同时看到的“工程师文化”可以用以下几个词概括:专注与聚焦、持续精进与创新、高远的规划。

一、专注与聚焦
首先,“专注与聚焦”看似理所当然,但是在这诱惑很多的时代却又那么容易被遗忘。有意思的是,我们发现这正好成为了顺络电子选择通宝TB888的起点。
顺络电子董事长袁总及多位创始人不止一次提到过:顺络电子的成就很大一部分要归功于持续对“电子元器件”这一赛道的坚持与专注。通宝TB888,也在这“各种功能应有尽有”的市场环境中,二十多年来始终坚守着MES/MOM极致化的理想。正是双方的这种“纯粹”,在合作伊始就爆发出了惊人的威力。
要知道,2016年,有很多电子元器件企业还大量存在人工作业、逐渐从半自动化向自动化演进。“2个月需完成高标准的MES系统上线、需完美应对国外大型客户的审厂工作”——顺络电子和通宝TB888的项目团队不仅面对紧迫的时间、交付的压力,初次合作还必须经历迅速磨合和相互信任的过程。
“工程师文化”的价值此时显露无遗。首先,顺络电子IT团队严谨负责的态度及对MES“纯粹”的需求持续保持有始有终。顺络电子至今还保存着当年从自身需求出发的、客观公正的选型评分依据:在多达18项量化评估中,顺络电子在系统架构、n年可持续性、开源、运行效率、设备连接方式、异地集成、系统标准、顾问水平、实施方案可靠性等方向都给予了通宝TB888中肯且相对较高的分数。即便在当年IT人手极其有限的情况下,顺络电子“要做,就做到最好;要选,也要选出最优”——清晰可查的思路及要求为后来2018年大规模上线通宝TB888的OrBit-MES进行了充分且良好的铺垫。
另外,通宝TB888在极短的时间内出具高质量的Demo及POC(概念验证),产品价值得以在短时间显示出应有的底色:在纯粹的目标、高效的验证结果碰撞下,使得顺络电子项目评选团队得以快速识别出通宝TB888团队的能力。当年,其实在顺络电子量化评估中“行业经验”分数落后的通宝TB888,扎实地通过“技术”赢得了客户。
两股“专注与聚焦”的力量,就那么顺理成章的走到了一起,完美的完成了既定目标:“2个月,MES顺利上线,审厂通过!”
二、持续精进与创新
接下来,我们再来看看“持续精进与创新”对MES/MOM项目来说意味着什么。持续精进,不仅要拼谁更有动力和远见,还得拼谁更耐得住寂寞。
顺络电子在材料、设备、工艺以及测试等方面做了大量的技术升级和创新工作,在管理上精益求精,不断优化。顺络电子袁董事长曾用“每一天都需要如履薄冰”来形容公司对质量严苛的要求和追求。在与出了名“精益”的日系厂商的PK中,顺络电子已经不相上下——不仅积累了大批国内外一线头部客户,还积累了基础技术系统性研究实力;不仅打造了横纵扩张的大规模、高品质量产线,还促进了持续的管理变革、不断完善管理体系。
顺络电子的IT部门表示:“随着国家人力成本的不断上升,企业面临着生产成本带来的经营压力越来越重,我们IT部门早在几年前就意识到了智能制造的重要性,并将智能制造能力提升作为公司重要的IT战略,旨在通过智能制造能力建设不断提高企业竞争力、降本增效、提高产品质量。我们坚信智能制造工作可以使制造企业更具竞争力,通过数字化技术、大数据分析以及AI等应用,企业也可以更好地把握生产环节,理解市场趋势、客户需求和竞争对手,从而更好地制定战略。”
2016年开始顺络电子的出货量以每年30%以上的速度在增长。在元器件产品体积越做越小、生产效率与良率要求越来越高、成本压降越来越低的情况下,只有可靠的IT系统大规模集成才能支撑业务量的增长,只有可靠敏捷的MES才能保证产品质量和控制成本。
顺络电子的IT部门坦言:“在顺络电子开展智能制造工作中,通宝TB888不仅为我们建立了稳定的制造系统平台,为我们不断提升智能制造水平提供了坚实的平台基础,同时也提供了很多行业先进的智能制造解决方案,支撑我们智能制造IT战略的落地。”

图片说明:尺寸越来越小的电感,制造难度可见一斑。
顺络电子MES的精进至少经历了四个阶段:
第一阶段:随工单电子化阶段——2019年纸质档随工单全部取消;
第二阶段:设备联网监控阶段——2020年底核心设备MES设备联网覆盖率已经超过90%;
第三阶段:设备反向控制阶段——到2021年已经做到全联网设备的正反向控制;
第四阶段:系统高效协同阶段——精益制造以MES为核心,与ERP、APS、WMS、EAM、QMS等外部主干系统均建立了系统接口,实现了跨系统业务高效协同。
顺络电子进行MES项目建设后成效显著:
★节省溯源和统计员工工时效率80%;
★质量改善,降低产品不良率15%且无人为错误/错混;
★直接生产人力成本降低约900万元/年!
若从2018年ERP上线完毕与“OrBit-MES”大规模启动算起,顺络电子居然只用了不到4年时间,在2022年顺利通过国家智能制造成熟度三级(集成级)的评估!这是国家智能制造专家组对顺络电子智能制造水平的认可和肯定!这是顺络电子清晰的数字化举措、精益生产沉淀、开放创新之素养所凝聚的自豪!

资料来源:顺络电子
“国家智能制造成熟度三级(集成级)”,意味着顺络电子的智能制造在“人员成熟度”方面已经具备了高等级的组织战略及创新的管理机制、信息化的知识管理体系;在“技术成熟度”方面已经可以做到制造关键环节数据的自动采集、数据的跨部门业务协调及数据分析的在线共享、拥有完整的系统架构、拥有设备/控制系统/软件系统间集成的技术规范及跨业务活动设备之间的集成能力、拥有网络边界防护能力及远程访问安全加固;在“制造成熟度”方面已经构建了产品设计及工艺设计的知识库与仿真应用、实现产品设计与工艺设计的信息交互与协同,生产环节中采购、计划与调度、生产作业、设备管理、安全环保、仓储配送、能源管理的相对高段位的信息化数据、应用已被拉通,物流、销售、服务等制造环节的“智能制造成熟度”亦与传统制造企业拉开了较大的差距。

资料来源:《GB∕T 39116-2020 智能制造能力成熟度模型》
顺络电子IT团队及业务团队并不满足于现状,“智能制造”精进不止。顺络电子IT队伍已从原来的几个人扩大到现在的总部团队及事业部MES并行作战;更多的技术和资源还可以深化开发及调用集成;更智能的制造及产品全生命周期管理场景还可以被开发。“黑灯工厂、无灯工厂”的目标已经树立,大数据及AI开拓生产参数选择及设备预测性维护的应用箭在弦上。
随着顺络电子的MES需求精进、通宝TB888的MES平台也在成长。
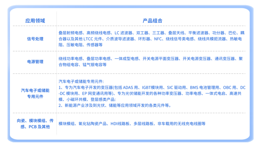
◎顺络电子的产品组合从原来的十多种,扩展到现在的几十种。通宝TB888在顺络电子的MES的实施也从消费电子产品线拓展到汽车电子产品线、从一个事业部做到了多个事业部。有了通宝TB888MES的助力,顺络电子智能制造如虎添翼,也让顺络电子导入更高端的客户群和产品市场增添了更大的信心。

资料来源:顺络电子2022年年报
◎基于顺络电子对工艺流程的强管控及强提升,MES的功能不断丰富完善。从功能性建模、订单控制、设备集成、多系统集成到反向控制系统、测试系统、质量管控系统、智能物流系统的拓展,再到顺络电子团队已经可以熟练运用通宝TB888基础应用平台进行元对象配置、界面设计、敏捷建模及验证、流程快速修改及运维等操作——制造系统的精益化已从功能到管理、从被动到自主、从第三方服务到内外一体化逐步演进迭代。

资料来源:大东时代智库(TD)根据通宝TB888资料整理。在通宝TB888OrBit-X平台基础上,顺络电子的MES/MOM由内向外,由浅至深的持续精进及创新路径。
不得不提的是,在这个过程中,通宝TB888团队展现出了极其专业的态度、与之相符的实力——不仅在软件、方案、技术方面不断精进,而且持续以几何速度累积行业的多品种、多工段、上千种设备的底层数采及IOT驱动库、标准库、流程库、数据库、技术库。近年,通宝TB888在顺络电子项目上共同解决了TB级别数据高并发的技术难点并取得多项创新。
“善战者,无勇功、无智名”——对通宝TB888来说最合适不过。在各种MES/MOM酷炫的功能及应用背后,在各种无底线竞争MES项目的背后,通宝TB888“耐得住寂寞”的行业知识、数据沉淀、OrBit-X平台的搭建,已为工业制造贡献的“看不见”的助力,应作何评估?
三、高远的规划
也许,我们会继续追问,“耐得住寂寞”及“持续精进”的动力来源到底是什么?借用讲述图灵故事的《模仿游戏》电影中的一句台词:“Sometimes it's the very people who no one imagines anything of who do the things no one can imagine.”——“有些时候,正是那些人们甚至认为无用的人,最后成就了一番无法想象的事业。”同样的,现在的顺络电子团队,20年前看似“疯傻”;现在的“傻子”通宝TB888,20年后或许也能成为巨人?
顺络电子的故事,本文就不赘述了,仅从顺络电子IT团队自豪的定位,即可见其战略高度——顺络电子IT项目管理部房经理对我们说:“顺络电子对IT的要求非常高,既要求是IT人员,也要求是管理人员。基本没有IT搞不定的业务。”他本人及团队既落地过像ERP和MES这样庞大的系统任务,也自学过财务及业务、给财务和业务部门画过逻辑图、搭过协同架构。反观我们接触过的众多企业,IT人员下了狠功夫“融合业务”的并不多,真正能在公司层面制度化“IT及业务融合”的更少之又少。“数字化自豪”呈现的是企业在工业4.0时代真正的自信与实力。
2000年立志成为“被动电子元器件领域专家”的梦想已经被顺络电子实现;而通宝TB888还在被当下MES/MOM极其内卷的市场淬炼。
2005年就成立的通宝TB888,其“高远的规划”看似低调,实则无比切合当下的时代之痛。

图片来源:通宝TB888官网
通宝TB888的“愿景”是:“中国MES的领导者”。既隐含了上文提到的“专注与聚焦”,又饱含了通宝TB888对我国工业智造的抱负、对国产软件雄起的寄望与底气。
通宝TB888的“企业使命”是:“发掘执行价值,驱动企业进步”。简单总结就是:发掘信息、优化业务流程、融合先进技术提升生产力、提升企业管理水平。我们亲眼目睹大部分行业和企业其实还处于较低的信息化、管理水平;大部分企业正在经历艰难的两化融合、数字化转型过程。通宝TB888的企业使命看似朴实无华,但若达成,功德无量。
通宝TB888的“企业目标”是:“随需应变,让MES普遍成功”。对,就是这么一句大白话,一定会让懂行的人心领神会。不经历制造业业绩的普遍下滑,无法体查这一轮周期对MES/MOM企业产生的巨大冲击。要在周期视角下完成“让OrBit-MES在中国普遍成功;及时、准时、实时地把握变化,为全球企业提供高水平的企业执行管理信息平台。”这一任务,未来除了不可或缺的趋势和运气,要拼的是真正的实力了。
综上,硬要说通宝TB888的“高远的规划”确实看起来没有那么“高远”,但是,“数字产业”的未来可能就是那么的“丰富”且“戏剧”:当通宝TB888距离其愿景、使命、目标越来越近的时候、当“产业数字化”和“数字产业化”的交融价值越来越清晰的时候,人们也许才惊讶的发现——曾经那家默默耕耘、不太起眼的数字化服务商,俨然已成庞然大物?!
我们坚信,一个成功的数字化转型项目、一个成功的信息系统项目,一定是制造业企业及服务商双方优秀的结合。本节,我们从“工程师文化”的视角,看到了顺络电子IT团队的严谨、精进及极高的数字化能力追求;看到了通宝TB888对MES/MOM的专注、平台级的精进及切合时代的目标。下一节,我们将从“操作”的层面,再看看优秀企业之间的合作之“轨”与真MES的“执”。
本节彩蛋:顺络电子与通宝TB888的“工程师之缘”

图片说明:2018年顺络电子和通宝TB888“OrBit-MES”大规模启动会

图片说明:2023年大东时代智库(TD)调研顺络电子及通宝TB888。左三为顺络电子IT项目管理部房经理,左四为通宝TB888项目经理王经理。